上一篇:2025级新生在入学前有关注意事项的提醒[ 09-05 ]
下一篇:没有了!
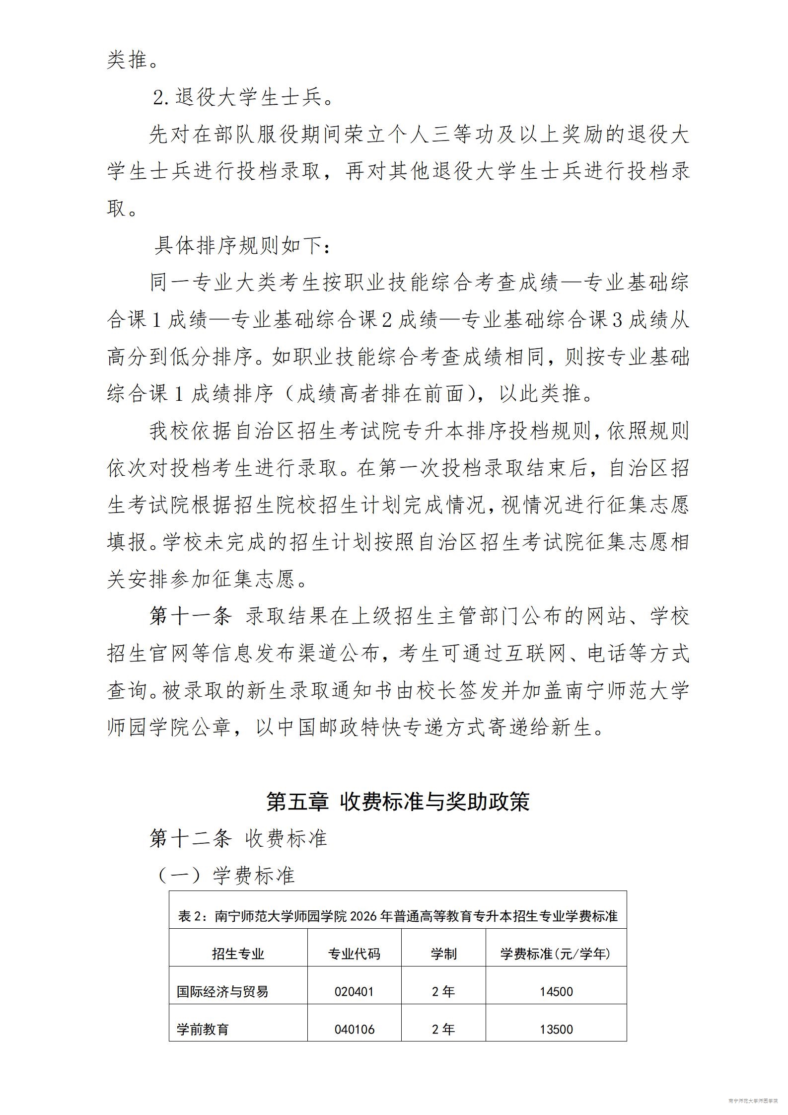
问:广西师范学院师园学院是一所什么性质的学校?
答:广西师范学院师园学院是经教育部批准成立,依...
问:广西师范学院师园学院的录取原则是什么?
答:以公平、公正、公开为原则,择优录取。 区内普通批按...
问:广西师范学院师园学院在第几批次招生?
答:由于今年广西区内批次合并,我院在广西的批次由...
地址:广西南宁市明阳工业园区明阳大道15号
邮政编码:530226
电话(传真):0771-3191599
招生电话:0771-3191252
0771-3191522
1159448303 1254640807
1356494404
Copyright 2013 www.gxsy.edu.cn. All right reserved
版权所有 © 南宁师范大学师园学院 未经授权请勿复制及转载 备案号:桂ICP备11002731号-1
南宁市明阳工业区明阳大道15号 邮编:530226
院办电话(传真):0771-5663192 招办电话(传真) 0771-3191599 就业办公室电话:0771-3191599